Una serpiente, una cuerda, un camino o un objeto que discurre por un recorrido fijado. Para todos ellos hacen falta las curvas o, al menos, facilita mucho el trabajo usarlas. Sin embargo, si has aprendido cómo usarlas, notarás que unas veces funcionan perfectamente a la primera y, en otras, la malla y la curva se sitúan en posiciones y orientaciones totalmente distintas, con deformaciones no deseadas.
Conectar una malla a una curva
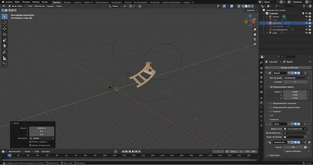
Necesitamos empezar por lo más básico: tener una curva y una malla. Los dos se crean del mismo modo, pero en apartados distintos. Desde la pestaña Agregar o el atajo (máyus+A), podemos añadir cualquier malla y curva de sus respectivos apartados. Por sencillez, voy a usar un Cubo y Bezier.
Selecciona la malla y, en Propiedades de modificadores (🔧), agregamos el modificador Curva (Deformación>Curva). En Objeto curva, elegimos la curva que hemos añadido. Ahora la malla cambiará ligeramente de posición y se adaptará a la curva, deformándose con sus giros.
Habitualmente, esto se combina con el modificador Repetir (Generar>Repetir) para encadenar una serie de objetos en un circuito. En Cantidad indique cuántas veces se repetirá. En Factor, se indicará la distancia y dirección en el que se repetirá. Un valor de 1 lo repetirá inmediatamente después, un valor de 2 dejará un tamaño idéntico a las mallas entre repeticiones y los valores negativos alterarán el sentido de la repetición. El modificador Repetir deberá colocarse encima del modificador Curva.
La malla se deforma, pero solo puede acercar o alejar cuatro vértices por cada cara. A menudo es necesario contar con más vértices, por lo que, en Modo edición (⭾), podemos seleccionar la malla y Cortar bucles (Ctrl+R y rueda del ratón) o clic derecho y Subdividir.
Si has seguido al dedillo los pasos y mueves la malla en el eje X (G+X) en el que está orientado, notarás que sigue el trayecto de la curva y se deforma en base a él. Como la curva es pequeña, una vez que se salga de ella no tiene más camino que seguir y el modificador. No obstante, si nos mantenemos en el trayecto de la curva y desplazamos la malla en el eje Y (G+Y), se deformará demasiado.
En el Modo edición (⭾), las asas permitirán alterar la forma de la curva y, en este caso, también de la malla. La curva Bezier tiene dos asas predeterminadas pero, si las seleccionamos y pulsamos clic derecho, podemos subdividirla y tener más puntos de control. También podemos seleccionar un asa y extruirla (E) para crear un asa contigua. Con la herramienta Dibujar (🖉), podemos trazar una curva a mano alzada. Si queremos esa curva dibujada, y no la anterior, en el Modo edición (⭾) podemos borrar las asas de la curva antigua (Supr), pero cuidado al hacerlo porque aquí es cuando pueden venir los problemas.
La malla no se ajusta bien a la curva
A veces, la curva te funcionará como hemos visto, pero si estás aquí posiblemente sea porque no es el caso. Para la monstruosidad de la imagen, he colocado la malla y la curva en distintas posiciones, he cambiado el tamaño, los he girado y, para rematar, he dibujado una curva antes de ligarlas. El resultado es que se puede decir que la curva y la malla van por libre. Ni la malla logra acercarse a la curva, ni toma su forma y sus origenes (🟠) está lejísimos. Normalmente no vas a tener tantos problemas, sino alguno de estos. ¿Cómo arreglarlo?
Vamos a arreglar todo lo que está mal. Primero, vamos a aplicar todas las transformaciones tanto en la malla como en la curva (En el Modo objeto, Ctrl+A>Todas las transformaciones). En cuanto se lo aplicamos al curva, al menos parece que la malla se dobla como y donde debería.
Ahora, hacemos clic derecho a Definir origen>Origen a la geometría, tanto en la malla como en la curva. Esto no parece que tenga el efecto adecuado, pero, cual Mickey-herramienta, nos va a servir luego.
A continuación, vamos a colocar la malla en una posición donde su origen coincida con el de la curva. Seleccionando la curva, en la pestaña superior de Objeto>Adherir>Cursor a selección (maýus+S), como vimos al usar una malla como pivote de otra. De esta manera, tendremos el cursor, la circunferencia blanca y roja, en el origen de la curva. Ahora toca mover la malla a la posición del cursor. El procedimiento es similar. Podemos hacerlo desde la pestaña superior de Objeto o haciendo clic derecho en la malla Adherir>Selección al cursor. La malla la tengo situada orientada completamente en el eje X y puedo comprobar que se dobla donde y como debe, haciéndolo en la propia curva. Sigue habiendo un problema. Cuando se liga a la curva, la malla se vuelve enorme, por lo que podemos ajustar el tamaño eje a eje (S+ X, Y o Z). Una opción que no he usado, pues apliqué todas las transformaciones y mantuve la malla alineada al eje X, es la de cambiar el eje de transformación. P.ej. si hubiera rotado la malla 90º en el eje Y, haciendo que apuntara hacia abajo, habría conseguido el mismo resultado que en la imagen si el eje de deformación hubiera sido el Z.
Curvas sin deformación
Si no quieres que se deforme la malla, hay dos métodos.
Girar
Este solo sirve para disponer las mallas en un círculo. No requiere ninguna curva. Con el Cursor compartiendo posición con el origen, en el Modo edición (⭾), alejamos la malla en el mismo plano y usamos Girar. Es importante cerrar el círculo. Arriba a la izquierda tenemos los ejes en los que girar, en Intervalos tenemos el número de copias y en Ángulo hasta qué punto desplazar la última copia.
Con Curva
Añadimos la curva y dos mallas. Seleccionamos primero la malla (cubo en el ejemplo) que no queremos que se deforme y, manteniendo pulsada la tecla máyus, seleccionamos la segunda (plano en el ejemplo). El orden es importante. Teniendo a ambas mallas seleccionadas, presionamos Ctrl+P y, en Asignar superior, elegimos Objeto.
Asignamos la segunda malla (el plano) a la curva mediante el modificador Curva (Deformación>Curva).
En Propiedades de objeto de la segunda malla (plano), en Instanciado, seleccionamos Caras y deseleccionamos las dos casillas de Vista y procesar. Podemos ocultar sin problemas la malla inicial en la Colección de la escena (👁📷).
Hacer una curva con el borde de una malla
No es un secreto, pero se pueden hacer curvas a partir de una malla. Quizás necesites una curva que tenga la forma de una cara de una malla o te manejas mejor con las mallas que con las curvas. El caso es que, en Modo edición (⭾), puedes seleccionar los bordes, copiarlos con máyus+D y luego separándolo (P) Por selección.
En el Modo objeto, seleccionamos el borde que hemos seleccionado, pulsamos botón derecho y seleccionamos Convertir a>Curva.


















Comentarios
Publicar un comentario