Has creado un objeto, sea una malla, curva, vacío o lo que sea, y quieres tener otro idéntico. ¿Cómo lo logras? Duplicándolo para tener una copia exacta. Puedes que ya uses algún método con asiduidad pero hay varias maneras de lograrlo.
Duplicar
Seleccionando un elemento, desde el menú Objeto o directamente pulsamos mayús+D, ya tendremos una copia idéntica. Esta se moverá en el espacio siguiendo nuestro cursor:
- Si pulsamos el botón izquierdo del ratón, lo situaremos en aquel lugar al que lo hayamos desplazado.
- Si en cambio pulsamos el botón derecho, se cancelará el desplazamiento, pero no la duplicación, volviendo a la posición del original.
De esta manera es difícil controlar su posición, pero podemos restringir su movimiento de varias maneras.
- Restringir por eje: después de duplicar pero antes de pulsar un botón del ratón, pulsamos X, Y o Z. El objeto se desplazará tan solo en el eje seleccionado. Se pueden usar los cambios en la orientación de la transformación para alterar el sistema de referencia de dichos ejes.
- Indicar posición exacta: después de elegir un eje, puedes seleccionar la distancia exacta en un sentido u otro. Admite números negativos y decimales.
- Restringir por plano: en este caso, desplazamos en el plano formado por dos ejes. Para ello, pulsamos mayús+X, Y o Z. El eje elegido será el descartado. Por ejemplo, si después de duplicar pulsamos mayús+Z, se moverá en el plano horizontal, sin poder subir ni bajar.
En estos ejemplos, estoy usando el Modo objeto (⭾) para crear objetos independientes. Si lo haces en el Modo edición (⭾), todas las copias serán un único objeto con elementos separados.
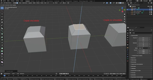
Duplicar (Vinculado)
El otro método de duplicar, que también está en el mismo menú Objeto, es por medio del Duplicado Vinculado (Alt+D). Las restricciones por eje y por plano son las mismas. Entonces, ¿qué diferencia tiene? Pues, como su nombre indica, está conectado al original. A diferencia de los objetos con superior asignado, ambos pueden desplazarse, escalar y rotar por su cuenta, pero compartirá otros datos con el original, como los cambios en el modo edición o los materiales. Tiene una ventaja importante: al tener sus datos ligados al original, en lugar de copiados, ocupará menos espacio en el archivo y el rendimiento será superior.
Instancias
Un método más elaborado, pero que ofrece el mejor rendimiento, es por medio de instancias.
Primero debemos seleccionar el elemento a duplicar y crear una colección (Ctrl+G). Nos pedirá que la nombremos. Cuando abramos el menú de Agregar (mayús+A), en Instanciar colección tendremos aquella que hemos creado y que podremos añadir.
En principio, la instancia solo es editable en el modo objeto, mientras en el modo edición tan solo lo es el objeto original. En ambos modos, las transformaciones del objeto original afectarán a la instancia. De esta manera, si el objeto original rota, la instancia también lo hará sobre su propio eje.
La ventaja que puede pasar desapercibida es que la escena rendirá mucho mejor porque no tendrá que repetir los cálculos para cada objeto. De hecho, aunque lo seleccionemos todo, si observamos las estadísticas, solo contará los vértices, bordes, caras y triángulos del objeto original.
Editar las instancias
Cuando se selecciona una instancia, no permite cambiar al Modo edición (⭾), pero esto se puede cambiar. Con esta seleccionada, en el menú Objeto>Aplicar (Ctrl+A)>Convertir instancias en reales nos permitirá modificarla en el Modo edición (⭾). Los cambios que hagamos seguirán afectando a todas las copias vinculadas. En la Colección de la escena verás que es te paso dejará un Vacío con el mismo nombre (salvo el número) que no siempre es visible en la instancia.
Modificadores
Repetir
El modificador Repetir (Generar>Repetir) en el panel de Propiedades de modificadores (🔧) es el recurso elemental para formar una fila de copias.
- Tipo de ajuste.
- Cantidad fija: fija las veces que repetirá, pero no la distancia que cubrirá.
- Cantidad: número de repeticiones.
- Ajustar a longitud: se repite las veces necesarias para cubrir una distancia.
- Longitud: el tamaño de la distancia que debe recorrer.
- Ajustar a curva: ajusta el número de repeticiones al tamaño de la curva asignada, pero no lo asigna a esta. Para ello está el modificador Curva
- Curva: a la curva a la que se va a asignar. Funciona como el anterior, pero la distancia la determina la longitud de la curva, repitiéndose las veces que sean necesaria para cubrir el recorrido.
- Desplazamiento relativo: usa el tamaño del objeto para marcar la distancia entre cada copia.
- Factor X, Y, Z: indica en qué sentido y distancia se repetirán las copias. 1 se corresponde con el tamaño que tenga el objeto. 2 indicaría una alternancia entre repeticiones y huecos, donde los huecos medirán lo mismo que el objeto.
- Desplazamiento constante: el desplazamiento entre las copias se mide en metros, por lo que es independiente del tamaño del objeto.
- Desplazamiento usando objeto: se usará la posición de otro objeto respecto al copiado para determinar las posiciones de las copias.
- Fusionar: evita que se noten las "costuras"entre objetos en contacto. La casilla Primera y última copia es especialmente útil en repeticiones circulares.
- UV: desplazará el UV, es decir, las texturas que tenga aplicadas.
- Extremos: permite colocar otros objetos al principio y al final de la repetición.
Al usar este modificador, ten en cuenta que, aunque las copias dependen del original, no son instancias. Es decir, incluso sin aplicar el modificador, cada copia aumenta el número total de vértices a calcular.
Simetrizar
El modificador Simetrizar actúa como un espejo, repitiendo y volteando el objeto, pero sus efectos solo se percibirán si se aleja el objeto del origen (🟠) en el Modo edición (⭾), puesto que este actuará como eje de simetría. En el Modo objeto no funcionará porque el el origen (🟠) se desplaza con el objeto.
![]() |
| Se pueden usar varios ejes de simetría simultáneos. |











Comentarios
Publicar un comentario